Welcome to the Buying Guide section of Palletfly.com, your resource for navigating the purchasing process smoothly. Below, we outline the key steps involved in ordering from Palletfly.com. For detailed instructions, refer to the specific sections linked.
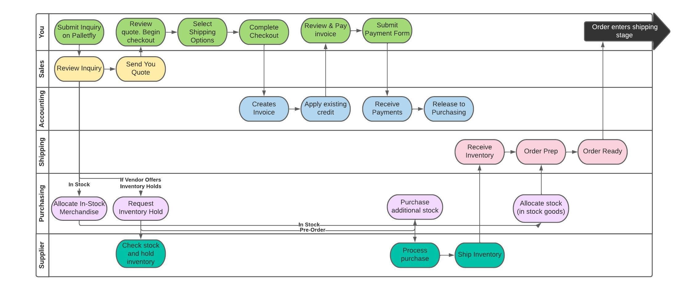
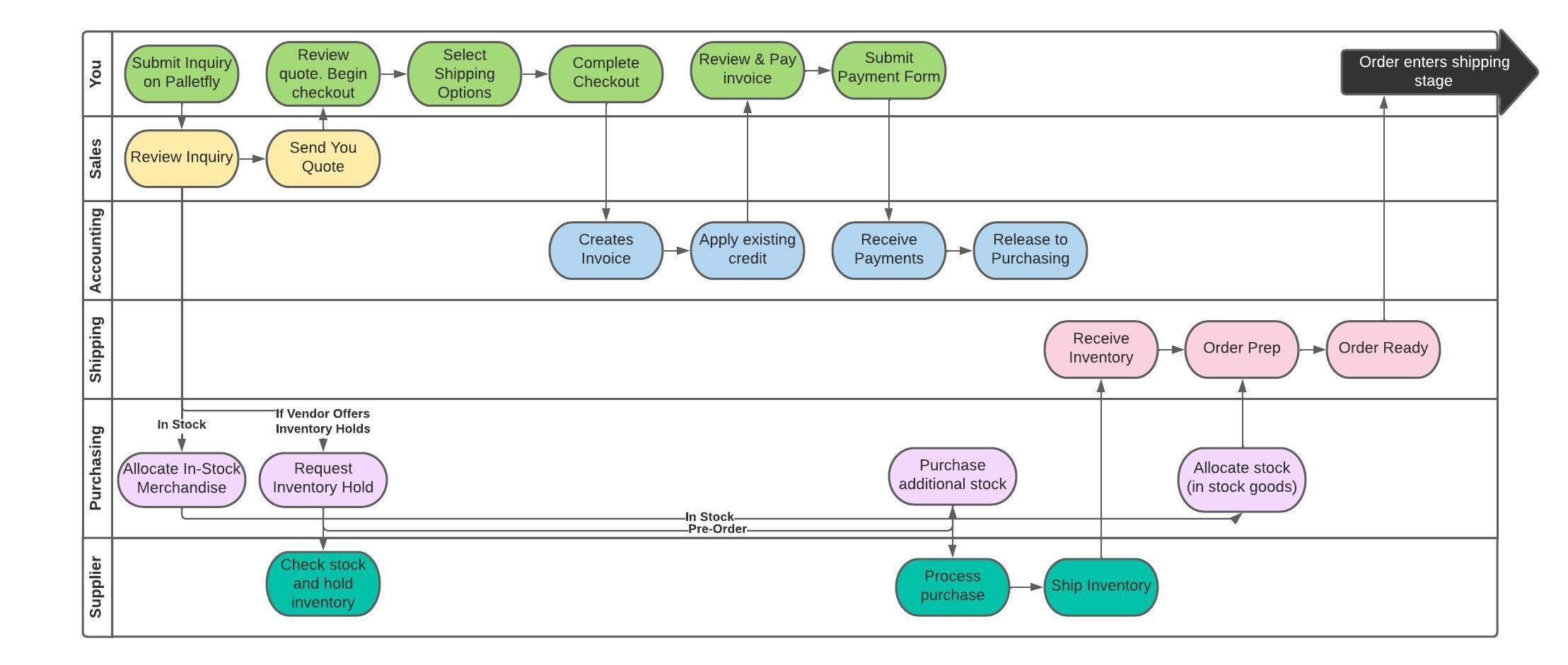
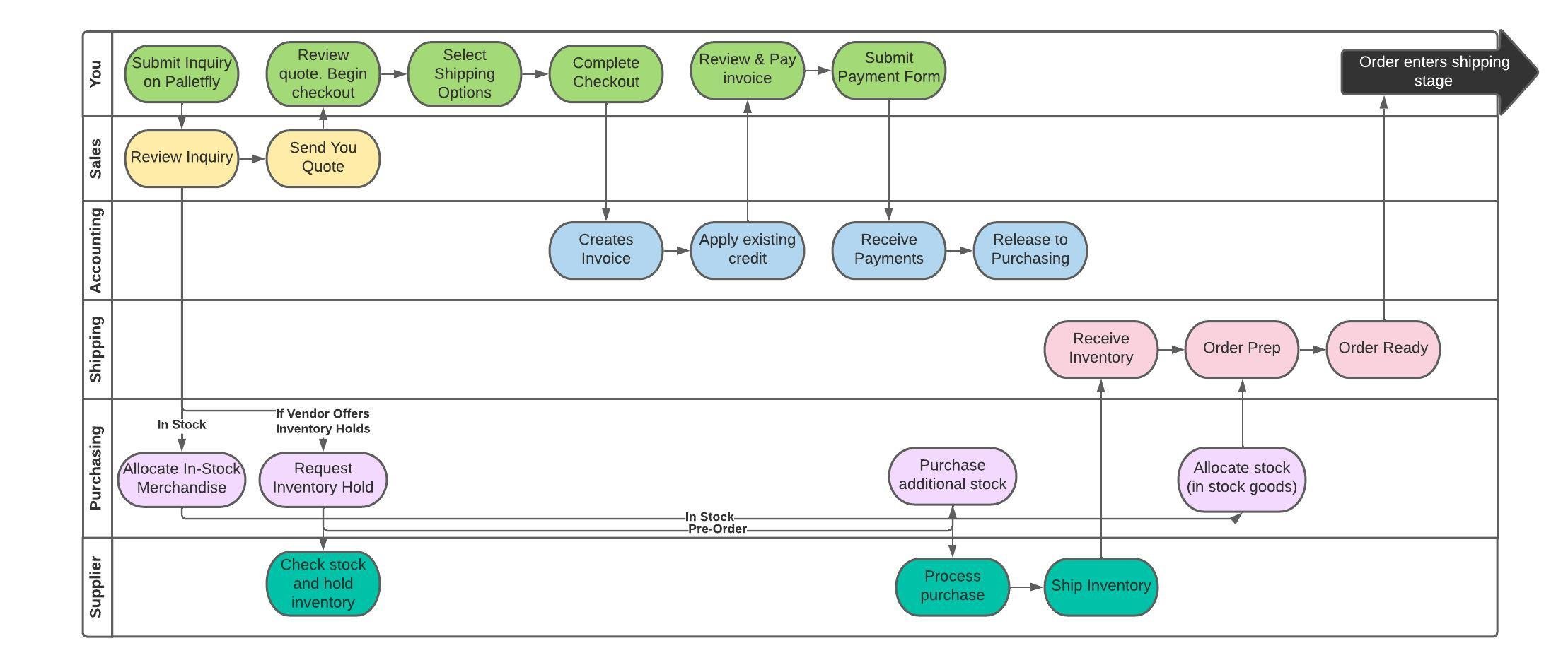
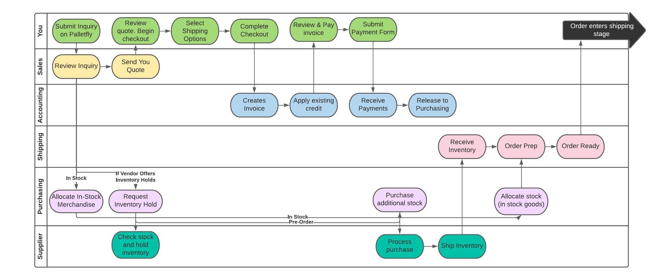
Explore our step-by-step visual guide to understand the streamlined process for placing orders on Palletfly.com.

Ordering in bulk involves navigating various warehouse rules and vendor requirements. Palletfly employs a standardized system to simplify your experience, ensuring efficiency and accuracy.
- Account Setup
- Open an Account: Register with your company information for a free buying account.
- Review FAQs: Familiarize yourself with frequently asked questions to clarify any uncertainties before proceeding.
2. Request Quote
- Locate a Product: Use our FBA Deals Home Page or filters to find products suitable for Amazon resale.
- Research: Verify product details and ensure compliance with Amazon selling guidelines.
- Request a Quote: Add products to your cart, submit the request, and await a quote with a unique ID.
3. Place Order
- Review Quote: Carefully review all details in the quote email and ask any questions before proceeding.
- Submit Payment: Make full payment to confirm your order. Payment details are outlined in our payment guide.
- Invoice Confirmation: Receive an official invoice batched twice daily for payment verification.
4. Shipping
- Shipping Costs: Note that prices do not include shipping or Amazon-mandated prep unless specified otherwise.
- Direct to Amazon FBA: Most items can be shipped directly to Amazon FBA centers.
- Prep Requirements: ASIN labeling and other prep may not be covered unless stated otherwise on the product listing.
- Using Amazon Seller Central: For FBA shipments, we recommend using Amazon Seller Central for competitive freight rates.
- Shipping Assistance: We offer quotes from over 100 freight companies for your convenience. Standard quotes include mandatory insurance and estimated transit times.
5. Shipping Stage
- Review Shipment Details: Once your order is ready, you'll receive a shipment email with pickup information.
- Send Shipping Documents: Only send shipping documents in response to the shipment email thread.
- Pickup Coordination: Palletfly will arrange pickup from our partner warehouse to avoid conflicting pickups.
- Proof of Shipping: Receive confirmation with a PRO number or tracking link once your order ships.
Failure to provide shipping documents within 7 business days of receiving the shipment email may result in disposal of the order at the warehouse, along with potential storage fees. Prompt action is encouraged to facilitate timely shipment.